通知公告
当前位置: 首页 >> 通知公告 >> 正文

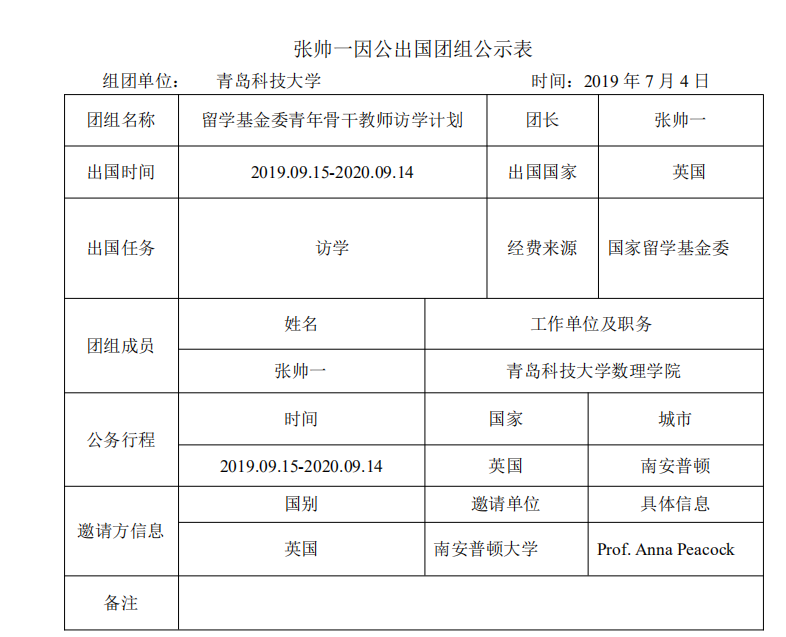
关于张帅一老师因公出国相关情况的公示

日期:2019-07-03 点击数: 作者: 来源:beats365唯一官网入口官网
发布日期:2019/07/03   作者:   编辑:邢建民   审核人:   来源:beats365唯一官网入口官网   点击:

根据因公临时出国公开公示的有关规定,现将张帅一因公出国团组相关内容 和参团人员名单予以公示。公示时间为 2019 7 4 日至 2019 7 10 日(5 个工作日)。如有不同意见,请在公示期内,向beats365唯一官网入口官网单位(电话:88958923反映。



地址:山东省青岛市崂山区松岭路99号    邮编:266061 

beats365唯一官网入口官网 电话:0532-88958923  

Copyright 英国beats365(亚洲体育)唯一官网入口 版权所有